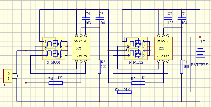
鋰電池內部保護電路圖
來源:電池在線廣告部 日期:2010-7-8 作者:全球電池網 點擊:
上一篇: 太陽能電池發電量實時監控系統
下一篇: 蘋果iPhone 4著火燒傷用戶 自燃的罪魁疑為鋰電池
版權聲明:全球電池網轉載作品均注明出處,本網未注明出處和轉載的,是出于傳遞更多信息之目的,并不意味 著贊同其觀點或證實其內容的真實性。如轉載作品侵犯作者署名權,或有其他諸如版權、肖像權、知識產權等方面的傷害,并非本網故意為之,在接到相關權利人通知后將立即加以更正。
>>相關文章

正在加載評論列表...
本文共有
條評論
>>